Section 7.2
Three-Piece Exhaust Manifold With Fey Rings
A three-piece, cast-iron exhaust manifold with fey rings is attached to the cylinder head with twelve special alloy hardened bolts. The exhaust manifold has two configurations: a high back square outlet flange and set back square outlet flange. The exhaust manifold outlet flange is bolted directly to the variable nozzle turbocharger turbine housing. Three identical gaskets are placed between the exhaust manifold and the cylinder head to prevent exhaust gas leaks. The center exhaust housing has a total of four grooves, two on each end. Each center exhaust housing groove holds two fey rings.
Section 7.2.1
Repair or Replacement of Three-Piece Exhaust Manifold with Fey Rings
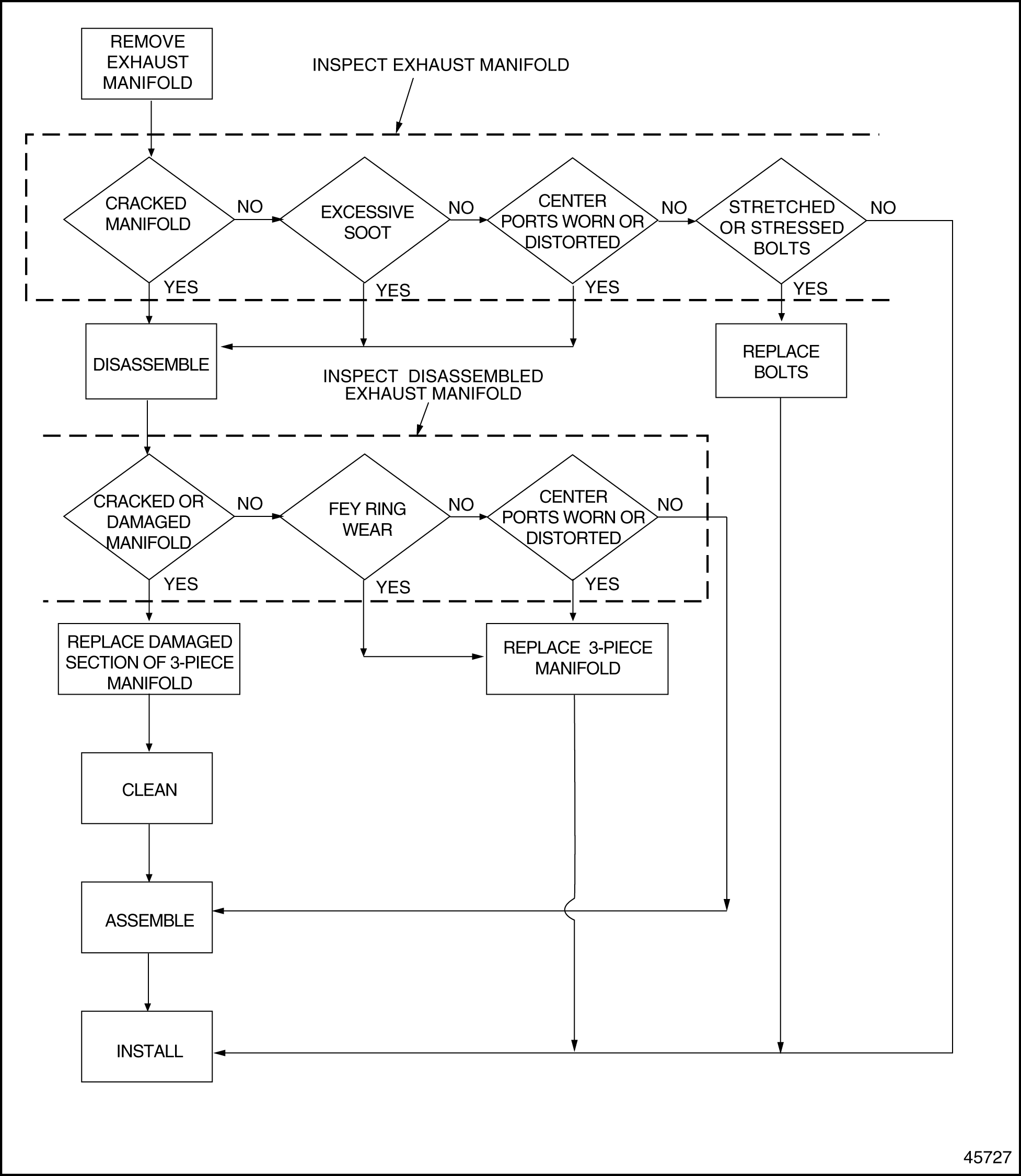
To determine if repair or replacement of the three-piece exhaust manifold with fey rings is necessary, review the following flowchart. See Figure "Flowchart for Repair or Replacement of Three-Piece Fey Ring Exhaust Manifold" .

Figure 1. Flowchart for Repair or Replacement of Three-Piece Fey Ring Exhaust Manifold
Section 7.2.2
Removal of Three-Piece Exhaust Manifold with Fey Rings
Perform the following steps to remove the three-piece exhaust manifold.
Note: The three-piece exhaust manifold does not need to be cleaned prior to removal from the cylinder head.
- Remove the turbocharger assembly. Refer to "6.5.7 Installation of Turbocharger" .
- Remove nut securing the variable pressure output device (VPOD) line bracket to front exhaust manifold.
- Remove two bolts and two spacers securing cold pipe mounting bracket to front exhaust manifold shield. See Figure
"Detailed Component View of Three-Piece Exhaust Manifold with Fey Rings"
.

1. Exhaust Manifold Gasket
5. Cold Pipe Mounting Bracket
9. Rear Exhaust Manifold Shield
2. Front Exhaust Manifold
6. Front Exhaust Manifold Bolt
10. Rear Exhaust Manifold
3. Spacer
7. Stud
11. Center Exhaust Manifold Stud
4. Front Exhaust Manifold Shield
8. Bolt
12. Center Exhaust Manifold
Figure 2. Detailed Component View of Three-Piece Exhaust Manifold with Fey Rings
- Remove two bolts and two spacers securing front exhaust manifold shield to front exhaust manifold and center housing manifold. See Figure "Detailed Component View of Three-Piece Exhaust Manifold with Fey Rings" .
- Remove three bolts and three spacers securing rear exhaust manifold shield to rear exhaust manifold and center exhaust manifold. See Figure "Detailed Component View of Three-Piece Exhaust Manifold with Fey Rings" .
- Remove remaining bolts, studs, and spacers securing the front, rear and center exhaust housings to the cylinder head. See Figure
"Detailed Component View of Three-Piece Exhaust Manifold with Fey Rings"
.
Note: Remove the exhaust manifolds as an assembly.
- Remove and discard exhaust manifold gaskets.
Note: Exhaust manifold gaskets are not a reusable component.
- Remove center exhaust manifold studs.
Note: Unless damaged, do not remove center exhaust manifold studs.
Note: The three-piece exhaust manifold with fey rings should not be cleaned prior to inspection.
Section 7.2.2.1
Inspection of Assembled Three-Piece Exhaust Manifold with Fey Rings
Listed below are the steps to inspect an assembled three-piece exhaust manifold for cracks, excessive soot, wear, distortion, and stretched or stress bolts.
- Visually inspect the exhaust manifold for cracks.
- Visually inspect the exhaust manifold for excessive soot.
Note: Excessive soot accumulation on the outside of the manifold at the slip ring joints is an indication that the fey rings are damaged or excessive wear has damaged the fey ring grooves.
- Visually inspect the center exhaust ports for wear and distortion.
- Visually inspect the bolts; if bolts are stressed, stretched or damaged, replace bolts. If bolts are not stressed, stretched or damaged, refer to "7.2.6 Installation of Three-Piece Exhaust Manifold with Fey Rings" .
- If any cracks, excessive soot, exhaust port wear and distortion are present refer to "7.2.3 Disassembly of Three-Piece Exhaust Manifold with Fey Rings" for disassembly instructions. If none are present, refer to "7.2.6 Installation of Three-Piece Exhaust Manifold with Fey Rings" for installation instructions.
Section 7.2.3
Disassembly of Three-Piece Exhaust Manifold with Fey Rings
Perform the following steps to disassemble the three-piece exhaust manifold.
- Clamp the center exhaust manifold in a vise and using a brass drift and hammer, separate the front and rear exhaust manifold from the center exhaust manifold.
- If the exhaust manifold was disassembled as a result of fey ring wear, refer to "7.2.3.1 Inspection of Disassembled Three-Piece Exhaust Manifold with Fey Rings" for inspection instructions. If the exhaust manifold was disassembled to replace the center exhaust housing, refer to "7.2.5 Assembly of Three-Piece Exhaust Manifold with Fey Rings" for assembly instructions.
Section 7.2.3.1
Inspection of Disassembled Three-Piece Exhaust Manifold with Fey Rings
Perform the following steps to inspect a disassembled three-piece exhaust manifold with fey rings.
- Visually inspect the rear exhaust manifold for excessive wear, replace rear exhaust manifold if necessary.
- Visually inspect the front exhaust manifold for excessive wear, replace front exhaust manifold if necessary.
- Visually inspect the center exhaust manifold fey ring grooves for excessive wear and exhaust port wear and distortions, replace three-piece exhaust manifold if necessary.
- Clean exhaust manifold, refer to "7.2.4 Cleaning of Three-Piece Exhaust Manifold with Fey Rings"
Section 7.2.4
Cleaning of Three-Piece Exhaust Manifold with Fey Rings
Perform the following steps to clean the three-piece exhaust manifold.
- Remove any loose scale and carbon that may have accumulated on the internal walls of the three-piece exhaust manifold.
- Clean the three-piece exhaust manifold exterior with a wire brush.
- When cleaning is complete, refer to "7.2.5 Assembly of Three-Piece Exhaust Manifold with Fey Rings" .
Section 7.2.5
Assembly of Three-Piece Exhaust Manifold with Fey Rings
Perform the following steps to assemble the three-piece exhaust manifold with fey rings.
- Ensure that seal rings (total of eight) are installed in the four grooves on the exhaust manifold center section.
- Insert the front exhaust manifold to the center exhaust manifold. See Figure
"Detailed Component View of Three-Piece Exhaust Manifold with Fey Rings"
.

1. Exhaust Manifold Gasket
5. Cold Pipe Mounting Bracket
9. Rear Exhaust Manifold Shield
2. Front Exhaust Manifold
6. Front Exhaust Manifold Bolt
10. Rear Exhaust Manifold
3. Spacer
7. Stud
11. Center Exhaust Manifold Stud
4. Front Exhaust Manifold Shield
8. Bolt
12. Center Exhaust Manifold
Figure 3. Detailed Component View of Three-Piece Exhaust Manifold with Fey Rings
Note: Ensure that the gaps on the sealing rings in each groove are 180 degrees from the each other, and turn the set of rings in the neighboring groove 90 degrees so that the net effect is a gap every 90 degrees. See Figure "Sealing Ring Gaps" .

Figure 4. Sealing Ring Gaps
- Insert the rear exhaust manifold to the center exhaust manifold. See Figure "Detailed Component View of Three-Piece Exhaust Manifold with Fey Rings" .
- Refer to "7.2.6 Installation of Three-Piece Exhaust Manifold with Fey Rings" to install the three-piece exhaust manifold with fey rings to the cylinder head.
Section 7.2.6
Installation of Three-Piece Exhaust Manifold with Fey Rings
Perform the following steps to install the exhaust manifold.
- Install six exhaust manifold guide studs (J–36107)
into the cylinder head in locations 6, 8, 4, 1, 9, and 11 to hold the three exhaust manifold gaskets in the correct position and facilitate manifold installation. See Figure
"Torque Sequence for Exhaust Manifolds"
.

Figure 5. Torque Sequence for Exhaust Manifolds
Note: The exhaust gasket can be positioned either way. Ensure the guide studs and gaskets are positioned correctly for the manifold being installed.
- Install the exhaust gaskets to the guide studs.
- Install the assembled manifold to the guide studs.
- Install and slightly tighten the mounting bolts and spacers in locations 7, 5, 2, 3, 12, and 10. See Figure "Torque Sequence for Exhaust Manifolds" . The bolts should be tightened enough to hold the exhaust manifold assembly in place when the guide studs are removed.
- Remove the guide studs, making sure the exhaust manifold has not moved.
Note: If the manifold moves while removing the guide studs, loosen all bolts and go back to step 4 .
- Install the front and rear exhaust shields and secure with bolts. See Figure
"Detailed Component View of Three-Piece Exhaust Manifold with Fey Rings"
.

1. Exhaust Manifold Gasket
5. Cold Pipe Mounting Bracket
9. Rear Exhaust Manifold Shield
2. Front Exhaust Manifold
6. Front Exhaust Manifold Bolt
10. Rear Exhaust Manifold
3. Spacer
7. Stud
11. Center Exhaust Manifold Stud
4. Front Exhaust Manifold Shield
8. Bolt
12. Center Exhaust Manifold
Figure 6. Detailed Component View of Three-Piece Exhaust Manifold with Fey Rings
- Torque bolts to 58-73 N·m (43-54 lb·ft) using the proper tightening sequence. See Figure "Torque Sequence for Exhaust Manifolds" .
- Install any other equipment that was removed for this procedure.

PERSONAL INJURY
Diesel engine exhaust and some of its constituents are known to the State of California to cause cancer, birth defects, and other reproductive harm.
- Always start and operate an engine in a well ventilated area.
- If operating an engine in an enclosed area, vent the exhaust to the outside.
- Do not modify or tamper with the exhaust system or emission control system.

PERSONAL INJURY
To avoid injury before starting and running the engine, ensure the vehicle is parked on a level surface, parking brake is set, and the wheels are blocked.
- Start the engine and check for exhaust leaks.
- If exhaust gas leaks are detected, contact the Detroit Diesel Customer Support Center for further information (313–592–5800).
| Series 60 Service Manual - 6SE483 |
| Generated on 10-13-2008 |