Section 6.3
Intake Manifold
The intake charge air is routed to the individual cylinders by an intake manifold that is bolted to the cylinder head with five bolts. The mating surface of the manifold and cylinder head is machined. The intake manifold is sealed to the cylinder head with two 2-port graphite coated gaskets. If the manifold is removed, new gaskets must be installed to maintain seal under high boost pressure.
Section 6.3.1
Intake Manifold for Series 50 Diesel
On Series 50 Diesel engines a turbo-boost pressure sensor is mounted to the intake manifold with two bolts. An O-ring seals the boost sensor where it enters a hole in the manifold. On DDEC III engines there is an air temperature sensor located on the bottom of the manifold. See Figure "Intake Manifold and Related Parts Series 50 Diesel" . The intake manifold air inlet is attached to the CAC ducting and the air compressor using flexible hoses and clamps.

|
1. Intake Manifold |
6. Air Temperature Sensor |
|
2. Intake Manifold Gasket |
7. Turbo-boost Pressure Sensor Bolt |
|
3. Cylinder Head |
8. Turbo-boost Pressure Sensor |
|
4. Pipe Plug |
9. Pipe Plug |
|
5. Manifold Bolt |
10. O-ring |
Figure 1. Intake Manifold and Related Parts Series 50 Diesel
Section 6.3.2
Intake Manifold Series 50 Gas
On Series 50 Gas engines a pipe thread hole is provided for mounting the boost sensor. The Series 50G engines are throttled and therefore require a wide range boost sensor capable of measuring both negative and positive pressures in the intake manifold. In natural gas engines the intake manifold contains a combustible air-fuel mixture. See Figure "Intake Manifold and Related Parts Series 50 Gas" .
|
EXPLOSION |
|
The air intake manifold contains combustible gas. To avoid injury from explosion, do not connect the air inlet manifold to any devices or lines external to the manifold. |

|
1. Intake Manifold |
5. Manifold Bolt |
|
2. Intake Manifold Inlet |
6. Air Temperature Sensor |
|
3. Intake Manifold Gasket |
7. Bolt |
|
4.Cylinder Head |
8. Turbo-boost Pressure Sensor |
Figure 2. Intake Manifold and Related Parts Series 50 Gas
Section 6.3.3
Repair or Replacement of Intake Manifold Series 50
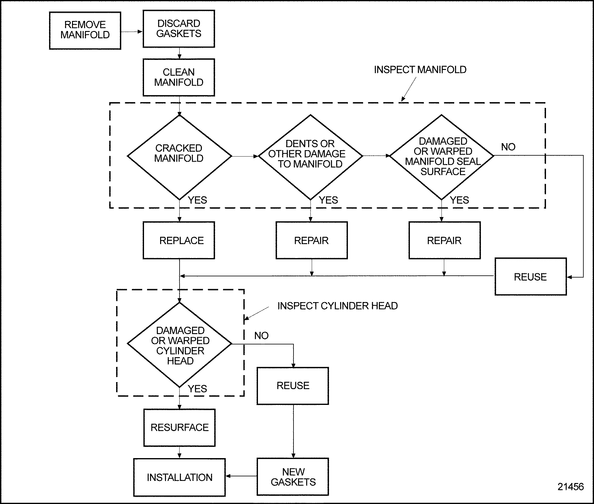
To determine if repair is possible or replacement of the intake manifold is necessary perform the following procedure. See Figure "Flowchart for Repair or Replacement of Intake Manifold" .

Figure 3. Flowchart for Repair or Replacement of Intake Manifold
Section 6.3.4
Cleaning and Removal of Intake Manifold
Remove the intake manifold as follows:
- Disengage the locking tang on the turbo-boost pressure sensor connector. Grasp the connector body and pull it straight out of the turbo-boost pressure sensor.
- If servicing a DDEC III engine, disengage the locking tang on the air temperature sensor connector. Grasp the connector body and pull it straight out of the air temperature sensor.
- Loosen the hose clamps connecting the hose coupling between the intake manifold and the CAC ducting. Slide the clamps and hose away from the intake manifold.
- Remove the air compressor intake air line from the bottom of the intake manifold if used.
- Loosen and remove the five bolts that retain the intake manifold to the cylinder head.
- Tap the intake manifold lightly to separate the intake manifold from the cylinder head.
- Remove and discard manifold seals.
Note: Units built prior to 4R1945 may not have gasket seals.
- Remove the intake manifold.
Clean the intake manifold, prior to inspection as follows:
NOTICE: |
|
When removing and cleaning the intake manifold and cylinder head J 36571 must be used. Failure to do so may damage the intake manifold or cylinder head or both. |
- Remove loose gasket material from the cylinder head and intake manifold mating surfaces.
- To clean the intake manifold mating surface and the head port area, use the surface conditioning set J 36571
. See Figure
"Cleaning the Manifold"
.
- To clean steel surfaces use a coarse grit disc (brown), part of the surface conditioning set, J 36571 with an electric or air powered hand drill operating at a speed of 15,000-18,000 r/min. The pads are easily interchangeable using the disc holder provided in the set.
- To clean aluminum surfaces use a medium grit disc (maroon), part of the surface conditioning set, J 36571 with an electric or air powered hand drill operating at a speed of 15,000-18,000 r/min. The pads are easily interchangeable using the disc holder provided in the set.

Figure 4. Cleaning the Manifold
- Wash all of the parts in clean fuel oil.

EYE INJURY
To avoid injury from flying debris when using compressed air, wear adequate eye protection (face shield or safety goggles) and do not exceed 276 kPa (40 psi) air pressure.
- Blow dry with compressed air.
Section 6.3.4.1
Inspection of Intake Manifold
Inspect the intake manifold as follows:
- Visually inspect the manifold for any cracks, dents or other damage. Pay particular attention to the bolt areas.
- If a crack is found, replace the intake manifold.
- Refer to "6.3.5 Installation of Intake Manifold" for installation procedure of new manifold.
- Inspect the manifold mating surface for imperfections that could affect its sealing to the cylinder head.
- Replace if necessary.
- Check the mating ports for warpage, using a 0.35 mm (1.4 in.) long by 6 mm (0.25 in.) wide straight edge bar laying the bar across the manifold.
- If all port flange area measurements are less than 0.127 mm (0.005 in.), the manifold is reusable and can be reinstalled with new gaskets. Refer to "6.3.5 Installation of Intake Manifold" for installation.
- If the manifold does not meet this requirement the manifold must be replaced.
Section 6.3.5
Installation of Intake Manifold
Install the intake manifold as follows:
NOTICE: |
|
It is necessary to completely seal the intake manifold to the cylinder head, due to the high pressure of the intake charge provided by the turbocharger. The arrow on the gasket must point to the front of the engine. Gasket eliminator can not be used with intake manifold seals. Failure to seal this interface will reduce engine performance. |
- Install two new manifold gaskets to the mating surfaces of the intake manifold with the arrow on the gasket pointing to the front of the engine. See Figure
"Intake Manifold Gasket Orientation"
.

Figure 5. Intake Manifold Gasket Orientation
- Install bolts four and five through the intake manifold and into the cylinder head and hand tighten. See Figure "Intake Manifold Bolt Position and Torque Sequence" .
- Install the three remaining bolts through the intake manifold and into the cylinder head. Torque all of the intake manifold retaining bolts to 58-73 N·m (43-54 lb·ft) in the proper tightening sequence. See Figure
"Intake Manifold Bolt Position and Torque Sequence"
.

Figure 6. Intake Manifold Bolt Position and Torque Sequence
Note: The numbers on this illustration signifies both position and torque sequence.
- Plug in the turbo-boost pressure sensor wiring connector by pressing the connector into the body of the sensor until the locking tang snaps into place.
- If servicing a DDEC III engine, plug in the air temperature sensor wiring connector by pressing the connector into the body of the sensor until the locking tang snaps into place.

EYE INJURY
To avoid injury from flying debris, wear a face shield or goggles.
NOTICE:
Do not use any type of lubricant on the inside of any air inlet hose or on the hose contact surfaces of the turbocharger compressor housing, CAC ducting or the intake manifold.
- Slide the hose over the intake manifold and position it to its original location.
- Slide the hose clamps into place and tighten them alternately. Insure that hose clamps are installed away from the cast bead on the manifold inlet to prevent separation of the joint.

EXPLOSION
The air intake manifold contains combustible gas. To avoid injury from explosion, do not connect the air inlet manifold to any devices or lines external to the manifold.
- Reattach air line to air compressor, if used, and tighten clamp.
Note: In Series 50 engines the intake manifold contains combustible air-fuel mixture.
| Series 50 Service Manual - 6SE50 |
| Generated on 10-13-2008 |