Section 8.6
DDEC III Wiring Harness
The DDEC sensor wiring harness is equipped with two metal retaining clips and secured to the engine cylinder block with bolts. A cover and two bolts secure the injector wiring harness to the rear of the cylinder head. See Figure "Typical DDEC III Wiring Harness" .

Figure 1. Typical DDEC III Wiring Harness
Due to a hardware change made in October of 1995 to the DDEC ® III ECM, a path to ground can arise during ECM powerdown which may allow unintended engine cranking.
Unintended engine cranking can occur if all of the following conditions exist:
- The engine has an ECM manufactured between October of 1995 and September of 1996
- The engine is equipped with the Optimized Idle ™ feature.
- The ignition remains turned on while battery power is removed from the ECM during servicing.
Note: This condition will not occur on engines manufactured after September of 1996.
To address this concern and eliminate the potential for unintended engine cranking under the conditions listed above, an Optimized Idle Starter Relay Harness Overlay Service Kit was released for engines with ECM's manufactured between October of 1995 and September of 1996.
Section 8.6.1
Diagnostic Procedures
Basic mechanical checks should be made beforehand to verify that the problem is definitely related to the electrical portion of the system. If the basic mechanical checks fail to locate the problem, refer to the DDEC II Troubleshooting Guide, 6SE489 or DDEC III/IV Single ECM Troubleshooting Guide, 6SE497 Basic Knowledge Required.
Section 8.6.2
Repair or Replacement of DDEC III Wiring Harness
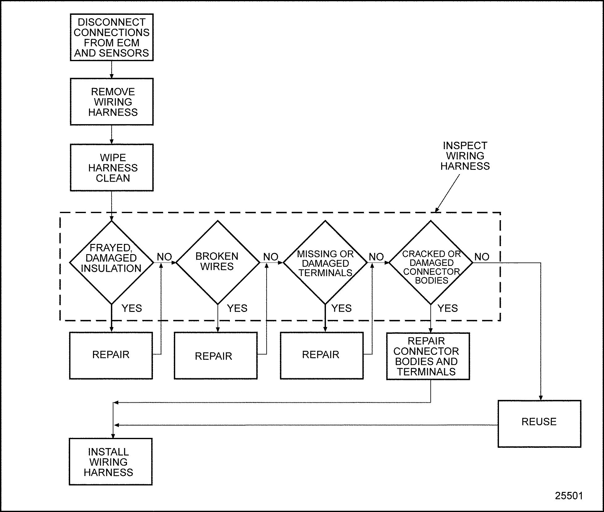
To determine if repair is possible or replacement is necessary, perform the following procedure. See Figure "Flowchart for Repair or Replacement of ECM Wiring Harness" .

Figure 2. Flowchart for Repair or Replacement of ECM Wiring Harness
Section 8.6.3
Removal of DDEC III Wiring Harness
Remove the DDEC III sensor wiring harness as follows:
- Disengage the locking tang on each individual sensor connector body. See Figure
"Typical Sensor Connector Locking Tang"
.

1. Locking Tang
2. Connecting Body
Figure 3. Typical Sensor Connector Locking Tang
- Grasp the connector body and gently pull it from the sensor.
- Remove the two bolts securing the metal harness clips to the engine.
- Remove the 30-pin connector from the ECM by loosening the connector attaching bolt. Carefully pull the connector from the ECM and remove the harness from the engine.
Section 8.6.4
Installation of DDEC III Sensor Wiring Harness
Install the DDEC III sensor wiring harness as follows:
- Install the 30-pin connector to the ECM, and torque the connector body attaching bolt to 0.79-1.47 N·m (7-13 lb·in.).
- Install the two bolts securing the metal harness clips to the engine. Torque them to 30-38 N·m (22-28 lb·ft).
- Carefully plug the two-pin and three-pin harness connectors into the appropriate sensors.
- If the engine ECM is programmed with the Optimized Idle option, a starter relay harness overlay kit may be installed. Refer to "8.6.5 Installation of Starter Relay Harness Overlay Service Kit" and refer to "8.6.5.1 Qualifying the ECM for Use with the Starter Relay Harness Overlay Kit" .
Section 8.6.5
Installation of Starter Relay Harness Overlay Service Kit
Install starter relay harness overlay service kit on an Optimized Idle option-equipped Series 60 engine as follows:
Section 8.6.5.1
Qualifying the ECM for Use with the Starter Relay Harness Overlay Kit
Before installing the starter relay harness overlay service kit, the ECM must be qualified for use with the kit and replaced, if necessary. Qualify the ECM for use as follows:
Refer to the DDEC III ECM serial number/model number label located on top of the ECM.
If the second letter of the ECM serial number is "D," "E," or "F" and the last three characters of the model number are "AO1, ""AO2," "AO3," or "AO4," the ECM must be replaced before the kit can be installed. Following is an example of an ECM that must be replaced:
ECM Serial Number S E 600KZM / ECM Model Number 6DD2368 A03
If the second letter of the ECM serial number is "A" through "C" or any letter from "G" onward and the last three characters of the model number are "CO1" through "CO3" or "AO5" and later alpha-numeric designations, the ECM does not require replacement before the kit can be installed. Following is an example of an ECM that does not require replacement:
ECM Serial Number S C 6005QM / ECM Model Number 6DD2296CO3 or 6DD2296AO5.
A summary of this procedure is listed in Table "Qualifying ECM for Use with Optimized Idle Overlay Kit" .
|
If Second Letter of ECM Serial Number Is: |
And Last 3 Characters of ECM Model Number Are: |
Disposition of ECM |
|
" D", " E", or " F" |
AO2, AO3, or AO4 |
Replace ECM |
|
" G" and later letters |
AO5 and later alpha-numeric designations |
Use ECM |
Section 8.6.6
Preparation of Engine for Installation of Optimized Idle Starter Relay Harness Overlay Kit
Prepare engine for installation of optimized idle starter relay harness overlay kit as follows:
- Place the transmission in neutral, set the parking brake, stop the engine, block the vehicle wheels, and close the hood/cab.
- Turn ignition to the On position, but do not start the engine.
- Locate Optimized Idle starter relay. See Figure
"Optimized Idle System Overview"
.

Figure 4. Optimized Idle System Overview
- Remove starter relay from relay block (Note: The Check Engine Light will illuminate once the relay is removed from the relay block, and a code 63 [PWM driver #3 Open Circuit] will be logged).
- Measure the voltage between pin 85 of the relay block and a good ground and note the voltage.
- If the voltage is less than 4 VDC, pin 85 is PWM # 3. Mark the wire as "PWM # 3" and mark the wire attached to pin 86 of the relay coil as "Power".
- If the voltage is greater than 4 VDC, pin 85 is the power side of the relay. Mark the wire as "power" and mark the wire attached to pin 86 of the relay coil as "PWM # 3".
- Open the hood/cab.
- Using the DDR (diagnostic data reader) select "Calibration Configuration," then select ECM inputs and outputs.
- Arrow through the selections to find the pin position configured for "Park Brake Interlock."
- Locate the appropriate wire in the 30-pin connector and label it "Park Brake Interlock."
- Turn off the ignition.

Battery Explosion and Acid Burn
To avoid injury from battery explosion or contact with battery acid, work in a well ventilated area, wear protective clothing, and avoid sparks or flames near the battery. If you come in contact with battery acid:
- Flush your skin with water.
- Apply baking soda or lime to help neutralize the acid.
- Flush your eyes with water.
- Get medical attention immediately.
- Remove negative (-) battery cables.
Section 8.6.7
Installation of Optimized Idle Starter Relay Harness Overlay Kit Components
Install optimized idle starter relay harness overlay kit components as follows:
- Mount relay supplied in kit near Optimized Idle starter relay. See Figure "Optimized Idle System Overview" .
- Cut the wire labeled "power" approximately 6 in. from the relay block.
- Route both of the red wires from the overlay harness to the cut wire.
- Cut off any excess wire and strip the insulation.
- Splice one of the red wires to the one side of the cut wire.
- Splice the other red wire to the other side of the cut wire.
- Splice the pink wire (439) to DDEC wire 439.
- Route the white wire from the overlay harness through the fire wall to the Optimized Idle park brake interlock input wire.
- Cut off any excess wire and strip the insulation from the white overlay harness wire.
- Splice the white wire into the wire labeled "Digital Input", approximately 6 inches from the ECM 30-pin connector.
- Install conduit on the section of the white wire in the engine compartment.
- Secure conduit.
- Close hood/cab.
- Replace the starter relay into the relay block.
Section 8.6.8
Verify Installation of Service Kit
Verify installation of service kit as follows:
|
Battery Explosion and Acid Burn |
|
To avoid injury from battery explosion or contact with battery acid, work in a well ventilated area, wear protective clothing, and avoid sparks or flames near the battery. If you come in contact with battery acid:
|
- Reconnect the battery negative (-) cables.
- Turn ignition to "On" position and wait through bulb check. If "Check Engine" light remains on, check the codes. If a code 63 (PWM driver #3 Open Circuit) is logged, refer to the troubleshooting procedure included below. Otherwise, refer to the DDEC II Troubleshooting Guide,
6SE489, or DDEC III/IV Single ECM Troubleshooting Guide,
6SE497.

PERSONAL INJURY
Diesel engine exhaust and some of its constituents are known to the State of California to cause cancer, birth defects, and other reproductive harm.
- Always start and operate an engine in a well ventilated area.
- If operating an engine in an enclosed area, vent the exhaust to the outside.
- Do not modify or tamper with the exhaust system or emission control system.
- Start the engine.
- Toggle the "Cruise" on/off switch from off to on . The "Optimized Idle" light should flash.
- After the engine shuts down, turn the thermostat on by pressing any button. Press up
or down
arrow until the heat or cool symbol begins to flash.
- If the engine starts, repairs are complete.
- If the engine does not start, call DDC's Technical Service Department.
| Series 50 Service Manual - 6SE50 |
| Generated on 10-13-2008 |