Section 1.1
Cylinder Head
Prior to the removal of the cylinder head, refer to the appropriate sections of the service manual and remove the following items. See Figure "Exploded View Cylinder Head and Related Parts" .
- Turbocharger, refer to "6.3.2 Removal of Turbocharger"
- Turbocharger oil supply tube, refer to "6.3.2 Removal of Turbocharger"
- Turbocharger oil drain tube, refer to "6.3.2 Removal of Turbocharger"
- Road draft tube, refer to "1.2 Road Draft Tube"
- Exhaust manifold, refer to "7.2.1 Removal of Exhaust Manifold"
- ECM and mounting bracket, if equipped, refer to "2.5.1 ECM Removal"
- Main wiring harness, refer to "8.1.1 Removal of Wiring Harness"
- Valve cover/Intake manifold, refer to "1.3 Valve Cover/Intake Manifold"
- Fuel supply line to supply manifold from filter header, refer to "1.4 Supply Manifold"

|
1. Front Lifting Eye |
16. Valve Stem Key |
|
2. Cylinder Head Short Bolt (20) |
17. Valve Rotator With Seal |
|
3. Cylinder Head Bolt Washer |
18. Valve Rotator Seal |
|
4. Fuel Injector Sleeve |
19. Intake Valve Spring |
|
5. Rear Lifting Eye |
20. Valve Stem Seal with Retainer |
|
6. Cylinder Head Assembly w/Valves |
21. Valve Guide |
|
7. Oil and Fuel Supply Manifold Gasket |
22. Intake Valve Seat Insert |
|
8. High Pressure Oil/Fuel Supply Manifold |
23. Intake Valve |
|
9. Manifold End & Oil Supply Plug O-ring |
24. Exhaust Valve Spring |
|
10. Plug Backup Ring |
25. Exhaust Valve Insert |
|
11. Supply Manifold End Plug |
26. Exhaust Valve |
|
12. Flange Bolt 40 mm (1.6 in.) |
27. Pipe Plug 1/2 in. NPT |
|
13. Cylinder Head Gasket |
28. Pipe Plug 3/4 in. NPT |
|
14. Supply Manifold Plug (End Mount ICP) |
29. Pipe Plug 1/8 in. NPT |
|
15. Cup Plug 1-1/4 in. (32 mm) |
30. Supply Manifold Plug (Mid Mount ICP) |
Figure 1. Exploded View Cylinder Head and Related Parts
Section 1.1.1
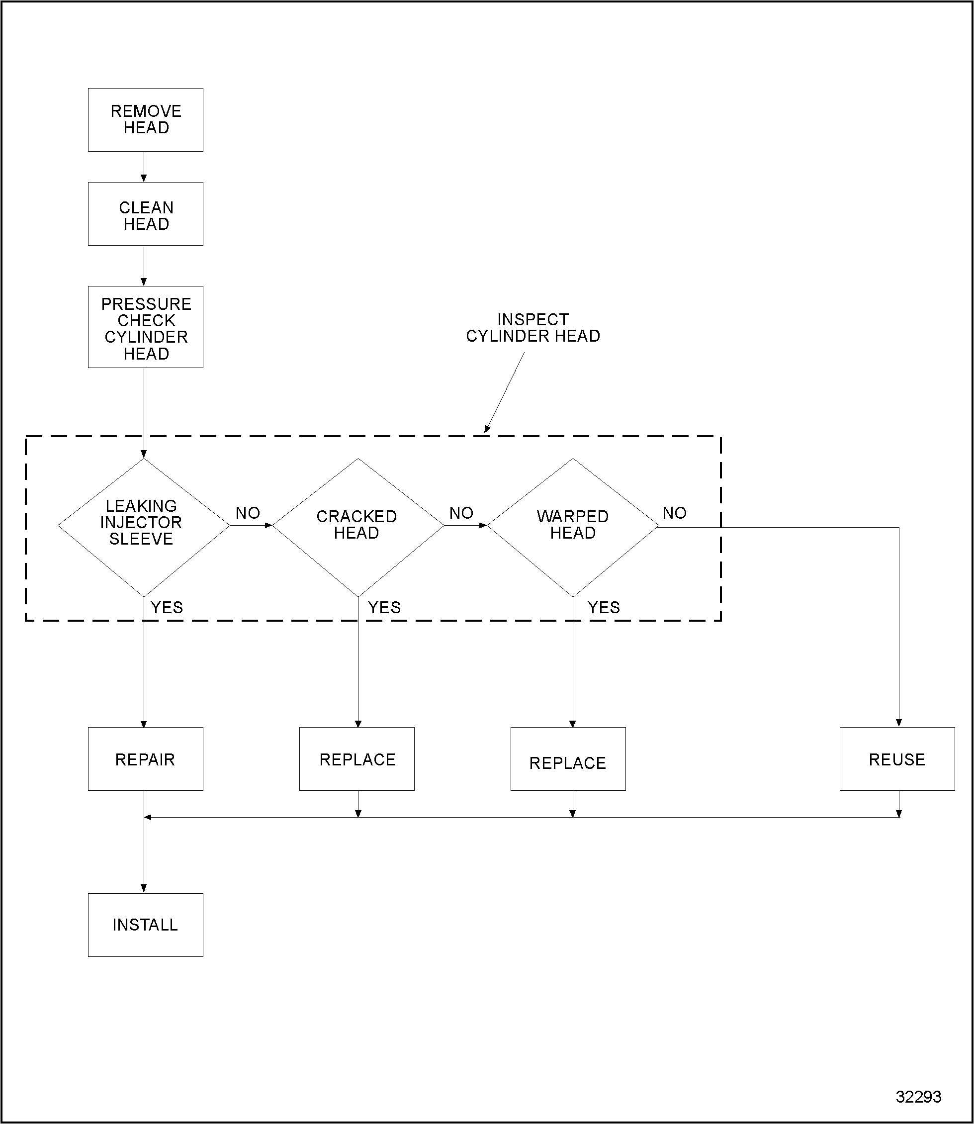
Repair or Replacement of Cylinder Head
To determine if repair is possible or replacement is necessary, perform the following procedure. See Figure "Cylinder Head Repair or Replacement Flowchart" .

Figure 2. Cylinder Head Repair or Replacement Flowchart
| Series 40E Service Manual - 6SE410 |
| Generated on 10-13-2008 |