Section 1.14
Flywheel
The flywheel is attached to the rear end of the crankshaft with twelve bolts. The bolt holes in the crankshaft and flywheel are equally spaced. The flywheel is not indexed to the crankshaft, and may be installed in any position. A scuff plate is used between the flywheel and the bolt heads to prevent the bolt heads from scoring the flywheel surface. See Figure "Typical Flywheel Assembly" .

|
1. Bolt (12) |
4. Flywheel Housing |
|
2. Scuff Plate |
5. Crankshaft |
|
3. Flywheel |
6. Ring Gear |
Figure 1. Typical Flywheel Assembly
A steel ring gear, which meshes with the starting motor pinion, is shrunk onto the rim of the flywheel. Refer to "1.15 Ring Gear" .
The flywheel is machined to provide true alignment with the clutch. The clutch plate, if used, is bolted to the flywheel with 3/8 in.-16 bolts.
The flywheel must be removed for service operations such as replacing the starter ring gear, crankshaft oil seal, crankshaft or the flywheel housing.
Section 1.14.1
Repair or Replacement of Flywheel
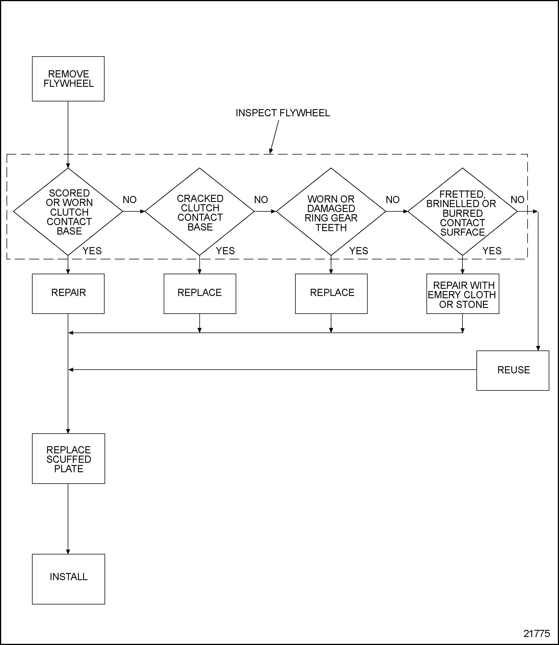
To determine if repair is possible or replacement is necessary, perform the following procedure. See Figure "Flowchart for Repair or Replacement of Flywheel" .

Figure 2. Flowchart for Repair or Replacement of Flywheel
Section 1.14.2
Cleaning and Removal of Flywheel
Precleaning is not necessary.
Remove the flywheel as follows:
- Remove the inspection plug in the bottom of the flywheel housing.
- Install the flywheel lock, J 36375–A . See Figure "Flywheel Lock" .
- Thread the center screw of the tool in until the tip of the tool rests between two teeth of the flywheel ring gear.
Note: It may be necessary to bar the engine over (using the square hole in the middle of the crankshaft pulley) so that the tool center screw is exactly between two teeth.
- Finger-tighten the knurled knob.
- Remove eleven of the twelve flywheel attaching bolts, leaving one bolt at the 12 o'clock position.
- Install two flywheel guide studs, J 36235
, through the flywheel and into the crankshaft at the 3 and 9 o'clock positions. See Figure
"Flywheel Guide Studs"
.

Figure 3. Flywheel Guide Studs
- Attach the flywheel lifting tool, J 25026 part of J 25026–A
, or some other suitable lifting device, to the flywheel. See Figure
"Flywheel Removal"
.

Figure 4. Flywheel Removal
- Attach a chain hoist to the lifting tool.
- Loosen, but do not remove the last flywheel attaching bolt.
- Remove the flywheel lock.

FALLING FLYWHEEL
To avoid injury from a falling flywheel when removing the last bolt, hold the flywheel against the crankshaft by hand to prevent it from slipping off the crankshaft. The flywheel is not doweled to the crankshaft.
- Remove the last flywheel attaching bolt and scuff plate.
- Remove flywheel.
Section 1.14.2.1
Inspection of Flywheel
Inspect the flywheel as follows:
- Inspect the clutch contact base of the flywheel.
- Check clutch contact base for scoring, wear, or cracks.
- If clutch contact face is scored or worn, the flywheel may be refaced.
- If clutch contact face is cracked, the flywheel must be replaced.
Note: Do not remove more than 0.508 mm (0.020 in.) material from the flywheel. Maintain all of the radii when resurfacing.
- Inspect the ring gear.
- Check ring gear for excessively worn or damaged gear teeth.
- If damaged gear teeth are detected, replace the ring gear. Refer to "1.15.3 Installation of Ring Gear" .
- Inspect crankshaft and flywheel contact surface.
- Check the butt end of the crankshaft and flywheel contact surface for fretting, brinelling, or burrs. See Figure "Crankshaft and Flywheel Mating Surfaces" .
- Lightly stone the contact surface to remove any fretting, brinelling, or burrs.

Figure 5. Crankshaft and Flywheel Mating Surfaces
Section 1.14.3
Installation of Flywheel
Install the flywheel as follows:
- Install two flywheel guide studs, J 36235 , into two of the tapped holes in the crankshaft at the 3 and 9 o'clock position.
- Attach the flywheel lifting tool and, using a chain hoist, position the flywheel in the flywheel housing. Align the flywheel bolt holes with the crankshaft bolt holes.
NOTICE:
A new scuff plate must be used whenever the flywheel is removed. Failure to replace the scuff plate may cause the flywheel bolts to loosen, even when torqued correctly.
- Using a new scuff plate, install two bolts with International Compound #2® (or equivalent) through the plate 180° from each other.
- Install the flywheel lock, J 36375–A . See Figure "Flywheel Lock" .
- Remove the flywheel lifting tool and guide studs.
- Apply International Compound #2® (or equivalent) to the threads and to the bolt head contact area (underside) of the remaining bolts. The bolt threads must be completely filled with International Compound #2® (or equivalent). Any excess must be wiped off. See Figure
"Flywheel Bolt Preparation"
.

Figure 6. Flywheel Bolt Preparation
Note: International Compound #2® or equivalent must never be used between two surfaces where maximum friction is desired, as between the crankshaft and the flywheel.
- Install the bolts and torque them to 75 N·m (55 lb·ft).
- Turn the bolts an additional 60 degrees, or 1flat on a six-point bolt. See Figure
"Torque Turn Limits"
.

Figure 7. Torque Turn Limits
- Remove the flywheel lock tool, J 36375–A .
- Install the pipe plug and torque to 45-56 N·m (33-41 lb·ft).
- Mount a dial indicator with a magnetic base on the flywheel housing. See Figure "Measuring Flywheel Runout" .
- Check the run-out of the flywheel at the clutch contact face.

Figure 8. Measuring Flywheel Runout
- The maximum allowable run-out is 0.025 mm (0.001 in.) total indicator reading per inch of radius (or 0.001 mm per millimeter of radius). The radius is measured from the center of the flywheel to the outer edge of the clutch contact face of the flywheel. Example: A 14 in. clutch would allow 0.175 mm (0.007 in.) total indicator reading.
- If maximum total indicator reading exceeds, 0.025 mm (0.001 in.) per inch of radius, it may be necessary to repeat the assembly procedure until the cause can be detected and eliminated.
| Series 50 Service Manual - 6SE50 |
| Generated on 10-13-2008 |