Section 1.7
Crankshaft and Main Bearings
For an exploded view of the crankshaft and main bearings, see Figure "Exploded View of Crankshaft and Main Bearings " .

|
1. Damper Retaining Plate |
11. Connecting Rod Bearings |
|
2. Woodruff Key |
12. Thrust Bearing |
|
3. Vibration Damper |
13. Flywheel Ring Gear |
|
4. Front Wear Liner |
14. Flywheel |
|
5. Seal Washer |
15. Rear Oil Seal |
|
6. Oil Pump Drive Spline |
16. Crankshaft-to-Flexplate Adaptor |
|
7. Crankshaft Gear |
17. Flywheel Adaptor |
|
8. Roll Pin |
18. Flexplate (Automatic Transmission) |
|
9. Crankshaft |
19. Reinforcing Ring |
|
10. Crankshaft Rod Bearings |
20. Flywheel Mounting Bolt |
Figure 1. Exploded View of Crankshaft and Main Bearings
For an exploded view of the crankcase and related parts, see Figure "Exploded View of Crankcase and Related Parts" .

|
1. Oil Inlet Tube Support Bracket |
17. O-ring |
|
2. Main Front and Intermediate Bearing Caps |
18. Rear Oil Seal Carrier |
|
3. Cup Plug, 15.8 mm (5/8 in.) |
19. Plug, Pipe Hex Socket 1/8 in. NPT |
|
4. Oil Jet Cooling Tube |
20. Plug, Pipe Sq. Socket 1/2 in. NPTF |
|
5. Crankcase |
21. Plug, Pipe Hex Head NPTF |
|
6. Cup Plug, 32 mm (1-1/4 in.) |
22. Bolt |
|
7. Cylinder Liner (Sleeve) |
23. Oil Filler Tube Bracket |
|
8. Camshaft Bearing Set |
24. Oil Filler Tube Clamp |
|
9. Cylinder Head Alignment Dowel |
25. Oil Filler Tube |
|
10. Plug, Pipe Hex Head 1/4 in. NPFT |
26. Oil Level Gage Tube Seal |
|
11. Plug, Pipe Hex Socket 1/8 in. NPT |
27. Oil Level Gage |
|
12. Cylinder Sleeve Shim (Service Only) |
28. Oil Filter Tube Clamp |
|
13. Cylinder Sleeve Seal Rings |
29. Oil Level Gage Lower Tube |
|
14. Gasket |
30. Main Rear Bearing Cap Thrust |
|
15. Cap Plug, 20.6 mm (13/16 in.) |
31. Main Bearing Cap Mounting Bolt |
|
16. Main Bearing Cap Mounting Bolt |
|
Figure 2. Exploded View of Crankcase and Related Parts
Section 1.7.1
Crankshaft
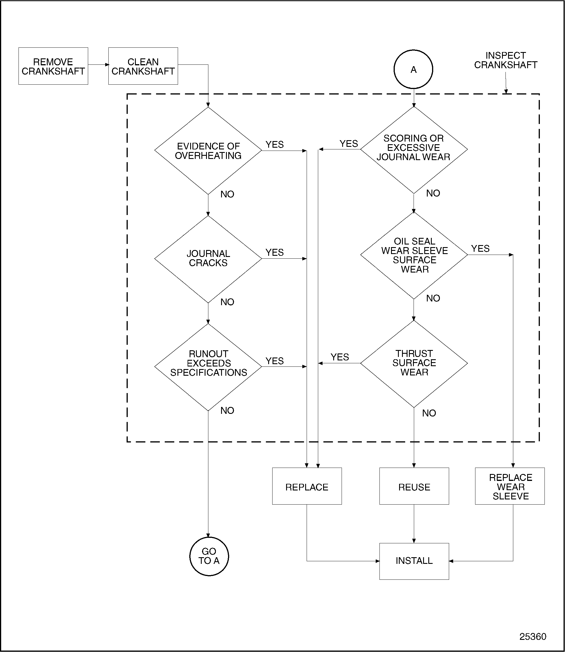
To determine if repair is possible or replacement is necessary, perform the following procedure. See Figure "Crankshaft Repair or Replacement Flowchart" .

Figure 3. Crankshaft Repair or Replacement Flowchart
Section 1.7.2
Repair or Replacement of Crankshaft Main Bearing Shell
To determine if repair is possible or replacement is necessary, perform the following procedure. See Figure "Crankshaft Main Bearing Shells Repair or Replacement Flowchart" .

Figure 4. Crankshaft Main Bearing Shells Repair or Replacement Flowchart
Section 1.7.3
Removal of Crankshaft and Main Bearings
Remove the crankshaft and main bearings as follows:
- Rotate the engine stand so the crankshaft is facing horizontal.
Note: Prior to bearing cap removal, check to see that caps and crankcase are stamped to identify location. If they are not marked, stamp in numerical order 1-7, starting with No. 1 at the front of the engine. Stamp the crankcase oil pan rail and main bearing caps on the camshaft side. See Figure "Bearing Cap Removal" . The stamping is a No. 7 in the illustration.

Figure 5. Bearing Cap Removal
- Remove the six (6) main bearing caps as follows:
- Loosen main bearing cap bolts. See Figure "Loosen Cap Bolts" .
- Grasp bolts and rock main bearing cap back and forth to loosen and remove cap. See Figure "Remove Cap" .
- Remove lower bearing shell from main bearing cap and keep in order with bearing cap for inspection.

Figure 6. Loosen Cap Bolts

Figure 7. Remove Cap
- Remove No. 7 (rear) thrust bearing as follows;
- Loosen two (2) rear thrust bearing mounting bolts. See Figure "Loosen Thrust Bearing Mounting Bolts" .
- Insert a flat blade screwdriver between bearing cap and crankcase wall. Twist the screwdriver and walk bearing cap up. Alternate from side to side of the bearing cap with each twist of the screwdriver.
- Remove bearing cap.

1. Mounting Bolt
3. Crankcase
2. Main Bearing Cap
4. Screwdriver
Figure 8. Loosen Thrust Bearing Mounting Bolts
Note: Only use hand pressure when twisting the screwdriver.
- Remove crankshaft from the crankcase using an appropriate lifting sling. See Figure
"Crankshaft Removal"
.

Figure 9. Crankshaft Removal
Note: Ensure the crankshaft is not damaged during the removal procedure.
- Remove upper main bearing shells by pushing them out of main bearing saddle with your thumbs. Mark the upper shells and put with lower shells until a proper inspection can be done. See Figure
"Bearing Shell Removal"
.

Figure 10. Bearing Shell Removal
Section 1.7.3.1
Inspection and Repair of Vibration Damper
Perform the following steps to inspect and repair the vibration damper.
- Clean the damper using a suitable solvent.
To avoid injury from flying debris when using compressed air, wear adequate eye protection (face shield or safety goggles) and do not exceed 40 psi (276 kPa) air pressure.
- Dry with filtered compressed air.
- Visually inspect the vibration damper pulley.
Note: Inspect the rubber insert for swelling, separation, or cracking which may indicate possible failure.
Section 1.7.3.2
Inspection and Repair of Camshaft and Main Bearings
Perform the following steps:
|
|
|
To avoid injury from flying debris when using compressed air, wear adequate eye protection (face shield or safety goggles) and do not exceed 40 psi (276 kPa) air pressure. |
- Clean the bearing inserts and caps thoroughly in solvent and dry with filtered compressed air.
Note: Do not scrape gum or varnish deposits from the bearing shells.
- Clean all the internal oil passages of the crankshaft using a stiff nylon brush. Loosen all dirt, sludge and deposits which may have accumulated. Flush the oil passages with a suitable non-caustic solvent.
- Blow passages dry with filtered compressed air.
- Visually inspect the crankshaft journals (main and rod) for scratches, grooves and scoring. Use dye penetrant methods to check for cracks.
- Visually inspect all bearing inserts. Replace bearings that are scored, chipped or worn.
- Measure the diameter of each journal using a micrometer. Measure each journal at two points, at right angles to each other. Move the micrometer over the entire width of the journal. See Figure
"Journal Measurement"
.

Figure 11. Journal Measurement
Note: If journals exceed maximum out-of-round specification, crankshaft must be reground.
- The crankshaft can be ground 0.25 mm, 0.51 mm or 0.76 mm (0.010 in., 0.020 in. or 0.030 in.) undersize as follows:
Note: An induction hardened fillet and journal crankshaft can be reground similar to any precision crankshaft. However, these shafts require special treatment when grinding. Before grinding all crankshafts must be checked for hardness.
- Check crankshaft hardness before re-grinding and on every journal which incurred a bearing failure or shows evidence of overheating.
- Bearing failures can cause overheating of crankshaft journals and reduction of hardness. When this occurs, the crankshaft strength may be unacceptably reduced.
- Check crankshaft journal hardness using a Rockwell Hardness Tester. Check the crankshaft rod and main journals at the top, bottom and one other location. Check as close to the fillet as possible. If any reading is below 50 RC hardness, replace the crankshaft. If hardness is acceptable, grind the crankshaft.
NOTICE:
The hardness test is destructive and is only made prior to grinding the crankshaft. The grinding process will correct the damage made by the Rockwell hardness tester. Do not test for hardness unless the crankshaft is to be reground.
Note: The top and bottom are determined with the crankshaft journal at TDC.
NOTICE:
Superior strength of the fillet-hardened crankshaft is due to the special process by which the bearing surfaces and fillets are hardened. This localized hardening greatly increases the bending strength of the crankshaft. In order to maintain this strength, precautions must be taken when re-grinding the crankshaft. The metallurgical characteristics of the shaft demand exacting standards and control when re-grinding journals. It can be reground locally where equipment and experience can produce quality standards outlined in these instructions.
- A mechanical or an automatic wheel dresser is mandatory to prevent chatter, burning and poor surface finish. A hand stone should NEVER be used to rough or fine dress the face or radii of the wheel. The radii should blend evenly into the journal.
- The selection of the grinding wheel is important because too hard a wheel will increase the possibility of burning. An aluminum-oxide wheel with a grit size of approximately 50 and a maximum hardness of M will produce satisfactory results, with other conditions being suitable.
- The coolant must be such that it minimizes burning. This requires a fluid with high lubricity properties. The straight-cutting oils appear to be the best for grinding crankshafts and are strongly recommended.
NOTICE:
Use every precaution to avoid burns on the shaft during the grinding operation.
- A grinding wheel speed to 6500 surface feet per minute with a work spindle speed of approximately 40 to 45 revolutions per minute is usually satisfactory.
- Grind all journals with crankshaft rotating in a counterclockwise direction (viewed from front of crankshaft); lap all journals with crankshaft rotating in clockwise direction. Do not refinish rear seal flange .
- Feed rates should be slower than normal to prevent any burning.
- The maximum allowable taper on crankpins (rod journals) and main journals is 0.38 mm per 25.4 mm (0.015 per 1.0 inch) of length. Crankpins and journals must be polished to 20 Micro-inch maximum - to 5 Micro-inch minimum and must not be over 0.12 mm (0.005 inch) out of round.
Note: Do not grind the crankshaft flange.
To avoid injury from fire, keep a fire extinguisher near the grinding machine in case excessive heat should ignite the oil.
- Inspection of the crankshaft for dimensional tolerances is the same as for conventionally hardened crankshafts, except that extra care must be taken to ensure the crankshaft is cool before inspecting. Scrap only those crankshafts which do not meet the specified tolerances.
- In addition to inspecting the dimensional tolerances, the crankshaft must also be carefully checked for surface defects, particularly for grinding cracks and burns. It is advisable to spray check the crankshaft (using dye penetrant methods) after grinding and lapping to insure there is no surface cracking.
-
Tarasov Etch:
In order to establish the acceptability of a re-grind procedure, crankshaft should be etched before lapping to determine whether the crankshaft was burned during the re-grinding procedure. The best etch to use is the Tarasov etch, which will show both the re-hardened and the over-tempered areas. The etching procedure is as follows:
To avoid injury from the acrid fumes and the potential for fire from the acetone cleaner, etch in a well-ventilated area, away from any open flames, sparks, and electrical resistance heating elements.
- Clean surface with a scouring powder and water or a good solvent.
- Wash thoroughly and rinse with alcohol.
- Apply etchant No. 1 (4 parts nitric acid in 96 parts water) for approximately 16 seconds with a cotton swab.
- Rinse with water and dry with filtered compressed air.
- Apply etchant No. 2 (2 parts hydrochloric acid in 98 parts acetone) for approximately 15 seconds with a cotton swab.
- Rinse with alcohol and dry thoroughly with compressed air.
- After the crankshaft passes the Tarasov etch test, it may be lapped.
To avoid injury from flying debris when using compressed air, wear adequate eye protection (face shield or safety goggles) and do not exceed 40 psi (276 kPa) air pressure.
Note: If the crankshaft has been burned, it will show up as a change of color after the etch. Areas hardened by excessive heat appear nearly white, while softened areas turn dark gray or black; areas unaffected by the heat of grinding etch a light gray.
Note: If any burns show up after the etch is used, the physical properties of the crankshaft will have been seriously reduced, and the crankshaft should not be used.
Note: If burning becomes a serious problem, it can usually be eliminated by reducing the indeed rate, using a softer grade of wheel, or increasing the work spindle speed. Sometimes, a combination of these factors, along with the recommendations mentioned above, will be necessary to overcome the problem.
NOTICE:
Thoroughly clean crankshaft oil passages with nylon bristle brush, soap and water to remove all debris which may have accumulated during re-grinding procedure. Any debris left in crankshaft oil passages cannot be removed by oil filters and will damage bearings immediately upon engine start-up. Once cleaned, wrap crankshaft, to protect it from contamination, until it is installed.
- Visually inspect the crankshaft gears for chipping or wear. Replace as required.
| Series 40E Service Manual - 6SE410 |
| Generated on 10-13-2008 |